产品概述:
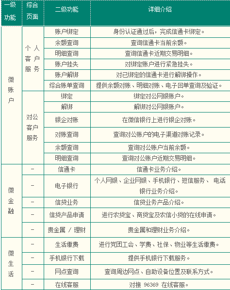
微信银行是指河北农信依托腾讯微信公众服务平台,为广大客户提供品牌与业务的营销宣传、支付结算的金融交易、直接交互的客户关怀等多样化服务平台。微信银行包括“微账户”、“微金融”、“微生活”三大功能菜单,主要为客户提供手机银行下载、附近网点导航、特色信贷产品申请、电子银行产品介绍等服务,并有在线客服随时答疑。同时为绑定认证客户提供免费动账提醒、账户查询、紧急挂失服务。
产品功能:

产品特点:
1.操作简单:微信客户端关注“河北农信”公众账号(hbnxwyh),并可随时随地享受微信银行服务,打造7×24小时随身银行。2.保密可靠:对于保密性较高的业务,如账户绑定、紧急挂失等,均需采用短信验证码等多因素验证。对于敏感信息内容进行屏蔽处理。3.便捷:及时了解河北省农村信用社产品服务、优惠政策、营销活动、申请农贷宝/商贷宝、查询账户信息、网点位置等。


